°¬¸¥É­±´²©ballbet¹ÙÍø

¿ìѶ | °¬¸¥É­±´²©ballbet¹ÙÍøÃÀ¹ú¹«Ë¾À´ÐÅ£¬Ò½ÁƵçÔ´²úÆ·ÐèÇó¼¤Ôö
Ðû²¼Ê±¼ä£º2020Äê04ÔÂ20ÈÕ

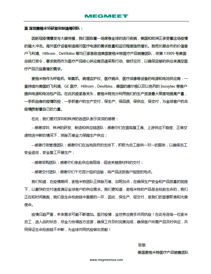
¿ËÈÕ£¬°¬¸¥É­±´²©ballbet¹ÙÍøÃÀ¹ú¹«Ë¾ÊÕµ½À´×Ô·ÉÀûÆÖ¡¢Hillrom£¬DevilbissµÈ¼ÛÖµ¿Í»§µÄÐèÇóÀ´ÐÅ£¬ÔÚÈ«ÇòÒßÇéÑÏËàµÄÐÎÊÆÏ£¬ÍâÑóÒ½ÁÆ×°±¸ÖÆÔìÉ̶ÔÒ½ÁƵçÔ´µÄÐèÇóÊýÄ¿ºÍÆÈÇÐˮƽÝëÈ»ÔöÌí ¡£Òò´Ë£¬°¬¸¥É­±´²©ballbet¹ÙÍøÃÀ¹úÒ½ÁƲúÆ·ÏúÊÛÍŶÓÖÂÐÅлл°¬¸¥É­±´²©ballbet¹ÙÍøÑз¢¡¢ÖÆÔìµÈÍŶÓ£¬²¢Õкô°¬¸¥É­±´²©ballbet¹ÙÍøÈ«Ô±Ñ¸ËÙ½øÈëսʱ״̬£¬¾¡È«Á¦Ð­µ÷¸÷·½×ÊÔ´£¬È·±£¿Í»§ËùÐè²úƷʵʱ¹©Ó¦£¬ÎªÈ«ÇòÅäºÏ¿¹Òß×ö³öТ˳£¡

ÒÔÏÂÊÇÖÂÐÅÖÐÓ¢ÎÄÔ­ÎÄ£º

΢ÐŽØÍ¼_20200402111646.png

ÃÀ¹úÍŶÓÖÂÐÅÓ¢ÎÄÔ­ÎÄ

΢ÐŽØÍ¼_20200402111858.png

ÃÀ¹úÍŶÓÖÂÐÅÖÐÎÄ·­Òë

΢ÐŽØÍ¼_20200402112046.png

¿Í»§ÖÂÃÀ¹ú¹«Ë¾Ðź¯(²¿·Ö)¼°Îļþ

´Ëǰ£¬°¬¸¥É­±´²©ballbet¹ÙÍøÔøÔÚº£ÄÚÒßÇéÑÏËàʱ¿Ì£¬ÔÚ×öºÃÔ±¹¤Çå¾²·À»¤²½·¥Ï£¬½ôÆÈ×éÖ¯Ô±¹¤¸´¹¤Éú²ú£¬Â½ÐøÎªÉîÛÚÂõÈðÉúÎïÒ½ÁƵç×ӹɷÝÓÐÏÞ¹«Ë¾(¼ò³Æ£ºÂõÈðÒ½ÁÆ)ÌṩËÄǧÓàÌ×Ò½ÁÆ×°±¸£¬ÓÃÓÚÖ§Ô®º£ÄÚºþ±±µØÇø¡°»ðÉñɽ¡±¡°À×Éñɽ¡±µÈ¶à¼ÒÒ½ÔºµÄÔ®½¨ÊÂÇé ¡£

½üÆÚ£¬Ôڹ㶫ʡйڷÎÑ×·À¿ØÖ¸»Ó°ìÎï×ʰü¹ÜÒ»×é¹ûÕæµÄ¡¶¹ØÓÚÌṩÎÒÊ¡ÒßÇé·À¿ØÖصã°ü¹ÜÎï×ÊÉú²úÆóÒµ(µÚÒ»Åú)Ãûµ¥µÄº¯¡·ÖУ¬°¬¸¥É­±´²©ballbet¹ÙÍøÒ½ÁƵçÔ´½øÈë¡°¹ã¶«Ê¡ÒßÇé·À¿ØÖصã°ü¹ÜÎï×ÊÉú²úÆóÒµ£¨µÚÒ»Åú£©Ãûµ¥¡±£¬ÖúÁ¦°¬¸¥É­±´²©ballbet¹ÙÍøÉú²úÉú³¤ ¡£

00.png

°¬¸¥É­±´²©ballbet¹ÙÍø¿¹»÷ÒßÇéÏà¹Ø±¨µÀ

55.png

°¬¸¥É­±´²©ballbet¹ÙÍøÒ½ÁƵçÔ´½øÈë¡°¹ã¶«Ê¡ÒßÇé·À¿ØÖصã°ü¹ÜÎï×ÊÉú²úÆóÒµ£¨µÚÒ»Åú£©Ãûµ¥

ÖÚÖ¾³É³Ç£¬¹²¿¹ÒßÇé£¡ÃæÁÙÈ«ÇòÑÏËàµÄÒßÇéÐÎÊÆ£¬°¬¸¥É­±´²©ballbet¹ÙÍø½«³Ð¼Ì×ÅÔðÈθкÍʹÃü¸Ð£¬È«Ô±Ò»ÐÄ¡¢ÖÚÖ¾³É³Ç£¬Ò»ÊÖ×¥×ÔÉíµÄÒßÇé·À¿Ø£¬Ò»ÊÖ×¥¿Í»§µÄÉú²ú½»¸¶£¬±£Éú²ú¡¢±£¹©Ó¦£¬±£Æ·ÖÊ¡¢±£½»¸¶£¬Ò»Ö±Îªº£ÄÚÍâ¿Í»§Ìṩ¸ü¶àµÄÒ½ÁÆ×°±¸Ö§³Ö£¬ÎªÈ«Çò¿¹»÷ÒßÇéТ˳×Ô¼ºµÄÁ¦Á¿ ¡£

ÍøÕ¾µØÍ¼